Sudhir's Personal Website
Sudhir Gupta

Sudhir Gupta

AI Product Strategist | EdTech Entrepreneur | Human-Centered Innovation

💡 AI-focused Product Manager and first-gen entrepreneur who bootstrapped and scaled a startup, growing revenue, expanding from a 3-person founding team to a 30-member organization. With a Carnegie Mellon background in human-centered design and hands-on coding skills, I bridge tech, business, and innovation—bringing both strategic vision and execution to AI-driven products.

LangReels Language Learning App

AI-powered TikTok-style language learning platform that transforms user-generated videos into interactive learning experiences. Combines Social Learning Theory with advanced AI to make authentic cultural exchange the foundation of language acquisition.
AI EdTech Mobile App
LangReels Language Learning App

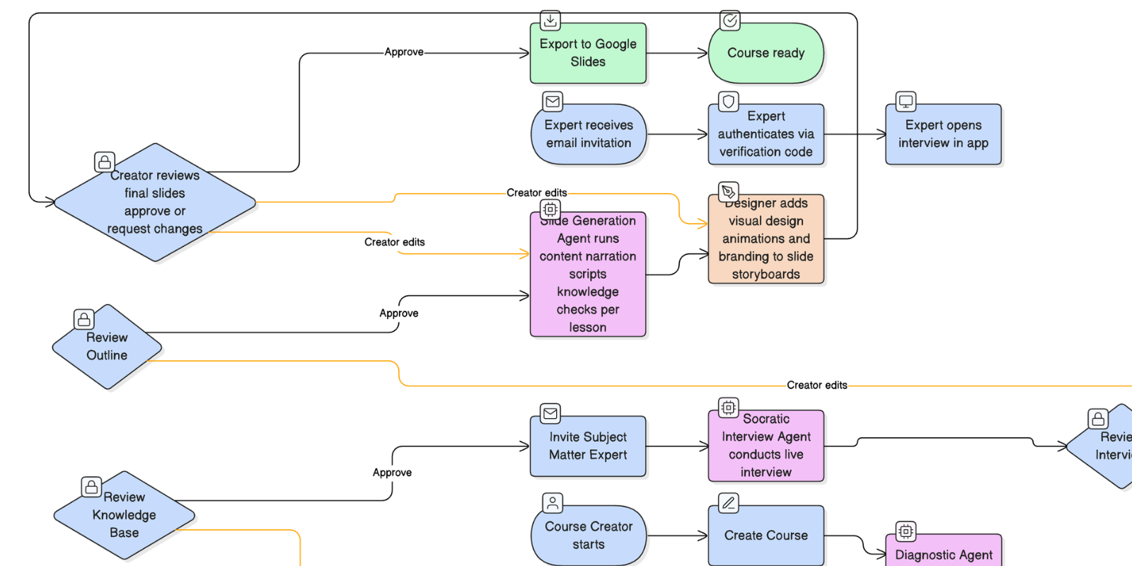
Scenario Based Authoring Tool

Led the development of KAT (Kiwi Authoring Tool), an innovative authoring platform that enables educators to create engaging, scenario-based learning activities through an intuitive visual interface.
Product Management
Scenario Based Authoring Tool

Retail Digital Banking Platform Strategy

Led strategic enhancement of a regional bank's digital platform serving 70+ branches across three states. Conducted comprehensive user research, competitive analysis, and stakeholder interviews to develop recommendations that improved app store ratings from 3.9 to 4.3 and increased digital banking adoption by 15%.
Consulting
Retail Digital Banking Platform Strategy

K12 Standards Navigator

The solution integrated AI-powered standards mapping with intuitive visual navigation, allowing teachers to efficiently address learning gaps exacerbated by COVID-19. This groundbreaking project, which earned Carnegie Learning's Innovation Award, exemplifies my ability to deliver complex product initiatives that combine strategic vision with measurable impact, ultimately helping teachers provide targeted support to students during a critical period in education.
Product Management
K12 Standards Navigator
Behind Every Great Product - Idea, Tech—or Both?

Behind Every Great Product - Idea, Tech—or Both?

Product Management Technology

Great products are born when visionary ideas meet the right technology—and both are executed with precision. It’s not a battle between idea and tech; it’s a partnership where each fuels the other. Success lies in aligning feasibility, viability, and trust into a seamless user experience.

Why Consumers Pay More for Driverless Rides?

Why Consumers Pay More for Driverless Rides?

Product Management Technology

This analysis examines the surprising 60% price premium for Waymo's driverless rides compared to Uber and Lyft in Phoenix, with data from identical routes at different times of day. The post explores multiple explanations including supply-demand imbalance, novelty factor, strategic luxury positioning, and the socioeconomic implications of this emerging technology.

How AI Agents Achieve Reliability in a Probabilistic World

How AI Agents Achieve Reliability in a Probabilistic World

AI

The key insight about AI agents is that reliability doesn't require pure determinism. Instead, it demands appropriate boundaries, checks, and fallback mechanisms—just as we build reliable systems using unreliable components in other fields.